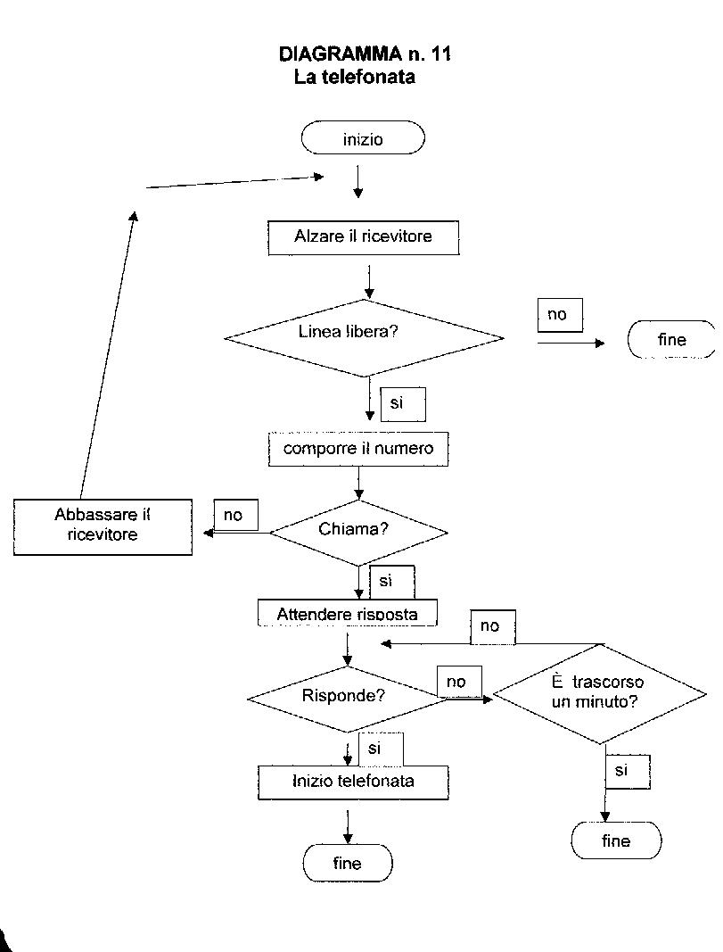
FLOW-CHART n. 11: la telefonata
Pierino telefona. Alza il ricevitore,se la linea non è libera ,fine della sequenza. Se la linea è libera compone il numero:se non vi è segnale di chiamata (occupato o altro) ricomincia la sequenza.Se il segnale di chiamata è presente ,si chiede se vi è risposta. Tuttavia si chiede anche se è passato un minuto e se la risposta è affermativa avremo ancora la fine della sequenza. Senza questo ultimo test aspetterebbe all'infinito nel caso che non ci fosse risposta,Se ci sarà risposta inizierà la telefonata.
